新着情報
- HOME
- 新着情報
<令和8年度>「林業機械研修Ⅰ(林業機械操作)」及び「林業機械研修Ⅱ(高性能林業機械操作等技術)」受講者募集のお知らせ [締め切りました]
2026.02.09
【令和8年度】定員になりましたので締め切りました。
林業機械研修Ⅰ(林業機械操作) 林業機械機械Ⅱ(高性能林業機械操作等技技術)
『受講者募集のお知らせ』
林業機械研修Ⅰ(林業機械操作) 林業機械機械Ⅱ(高性能林業機械操作等技技術)
『受講者募集のお知らせ』
日頃から当センターの業務の推進につきまして、格別なご理解とご協力をいただき厚くお礼申しあげます。
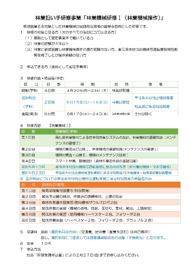
さて、当支援センターでは北海道の助成を受け「林業担い手研修」を実施しておりますが、令和8年度「林業機械Ⅰ」(林業機械操作)及び「林業機械Ⅱ」「高性能林業機械操作等技術」を実施します。
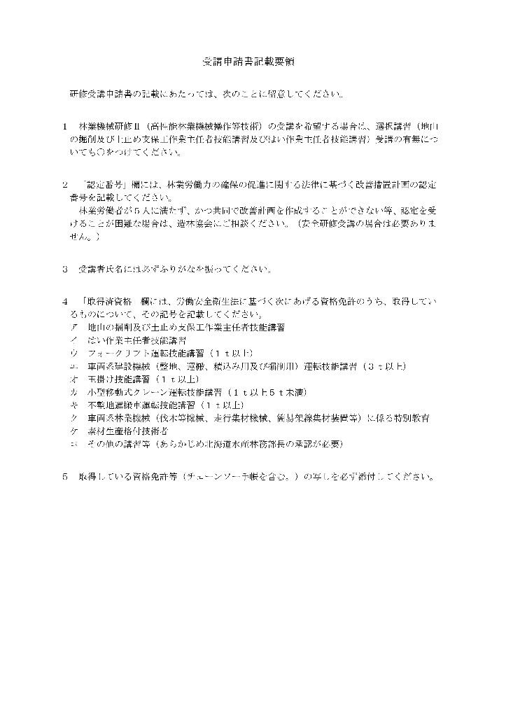
受講をご希望される場合は、お手元に「受講者募集のお知らせのご案内」が届きましたら、必要事項をご確認の上、お申込みください。
なお、下記より令和8年度研修生募集案内と受講申請書をダウンロードすることが可能です。
選択科目を希望する場合は、申請書の備考欄に「選択科目希望」と記載してください。希望しない場合は、「希望なし」と記載してください。
さて、当支援センターでは北海道の助成を受け「林業担い手研修」を実施しておりますが、令和8年度「林業機械Ⅰ」(林業機械操作)及び「林業機械Ⅱ」「高性能林業機械操作等技術」を実施します。
受講をご希望される場合は、お手元に「受講者募集のお知らせのご案内」が届きましたら、必要事項をご確認の上、お申込みください。
なお、下記より令和8年度研修生募集案内と受講申請書をダウンロードすることが可能です。
選択科目を希望する場合は、申請書の備考欄に「選択科目希望」と記載してください。希望しない場合は、「希望なし」と記載してください。
- 令和8年度研修生募集案内(林業機械研修Ⅰ).jpg
- 令和8年度研修生募集案内(林業機械研修Ⅱ).jpg
- 令和8年度別記様式第1号(研修受講申請書).doc
- 令和8年度別記様式第1号(研修受講申請書).pdf
送付先及びお問い合わせ先
〒060-0004
札幌市中央区北4条西5丁目1番地西鉄・林業会館ビル
一般社団法人 北海道造林協会
北海道森林整備担い手支援センター
担当:和泉
TEL:011-200-1381 平日9:00-17:00(土日祝日休)
FAX:011-200-1382
札幌市中央区北4条西5丁目1番地西鉄・林業会館ビル
一般社団法人 北海道造林協会
北海道森林整備担い手支援センター
担当:和泉
TEL:011-200-1381 平日9:00-17:00(土日祝日休)
FAX:011-200-1382





